科研处
工作动态
当前位置: 首页>>工作动态>>通知公告>>正文
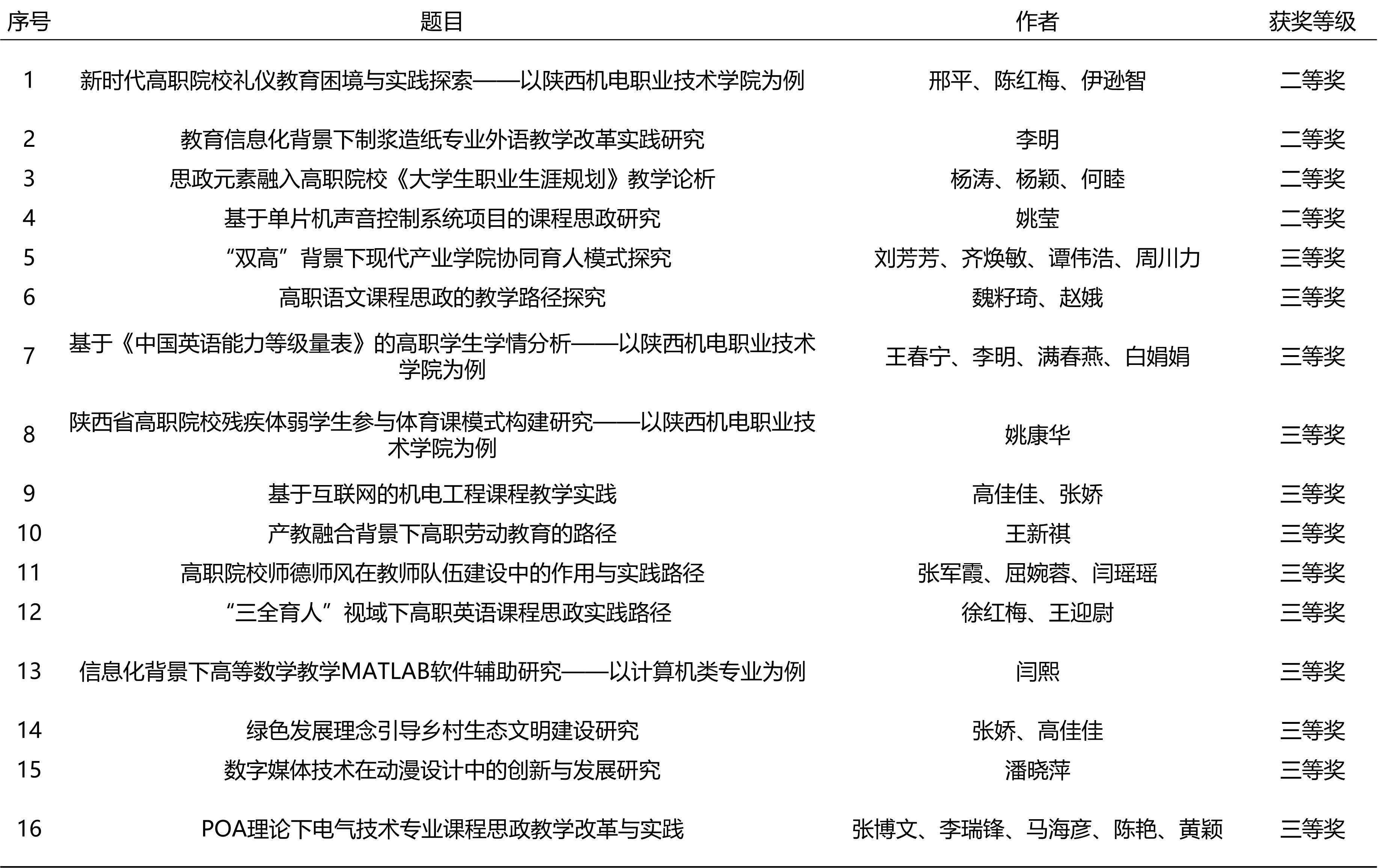
学校16篇论文获陕西省职业技术教育学会2024年度优秀职教论文
作者: 日期:2025-06-19

附件:陕职学【2025】9号:关于公布2024年度优秀职教论文评选结果的通知


附件:【陕职学【2025】9号:关于公布2024年度优秀职教论文评选结果的通知(1).pdf
国家科技部 | 自然科学基金委员会 | 陕西省科学技术厅 | 宝鸡科技网 | 中国科普网 | 宝鸡市科学技术局

Copyright © 2006-2017 陕西机电职业技术学院科研处 陕ICP备06007315号-2

地址:陕西省宝鸡市蟠龙新区北社街1号(蟠龙校区) 邮编:721001 电话:(86)0917-3633991